What is ATTPs?
Introduction
In the rapidly evolving landscape of artificial intelligence, secure communication between AI agents has become increasingly critical. As AI agents become more sophisticated and autonomous, the need for reliable, verifiable data transfer mechanisms has emerged as a fundamental requirement. ATTPs (AgentText Transfer Protocol Secure) is a groundbreaking secure protocol specifically designed to address the complex security and verification challenges in agent communication. This document provides a comprehensive overview of ATTPs' core architecture, operational principles, and practical applications in the modern AI ecosystem.
Current Security Challenges
The existing AI agent communication infrastructure faces two significant security challenges that necessitate a more robust solution.
First, the Man-in-the-Middle (MITM) attack vulnerability remains a persistent threat, even in systems employing SSL/TSL certification. Sophisticated attackers can compromise security by implanting trojans or replacing native root certificates. This vulnerability is particularly concerning because many AI agents implement certificate verification procedures inadequately, creating potential security breaches that could compromise entire systems.

The second major challenge concerns the reliability of data sources. In the current landscape, malicious behavior or intentional delays by source agents can trigger incorrect actions by target agents, potentially leading to catastrophic consequences in critical applications such as automated trading or decentralized governance. These vulnerabilities highlight the urgent need for a comprehensive security protocol that can ensure both the integrity and timeliness of inter-agent communications.
Technical Architecture
The ATTPs protocol implements a sophisticated multi-layered architecture designed to provide comprehensive security and verification capabilities. At its core, the protocol utilizes three primary components that work in concert to ensure secure and verifiable data transmission between AI agents.

The Manager Contract serves as the foundational layer, handling agent registration and lifecycle management. Deployed on blockchain networks such as BNB Chain, Solana and Base, this contract implements role-based access control mechanisms and maintains a comprehensive registry of authorized agents. The contract's sophisticated permission system ensures that only verified agents can participate in the network while maintaining the flexibility to adapt to changing security requirements.
The Verifier Contract represents the protocol's verification engine, implementing multiple layers of proof validation and event management. This component supports cross-chain deployment, enabling secure communication across different blockchain networks. The contract's verification mechanisms are designed to be both thorough and efficient, utilizing advanced cryptographic techniques to ensure data integrity without compromising performance.
APRO Chain functions as the consensus layer, comprising a network of validation nodes that ensure data consistency and reliability. This component implements a custom consensus mechanism optimized for agent communication, providing both high throughput and strong security guarantees. The chain's RPC interface offers standardized access points for agents while maintaining strict security protocols.
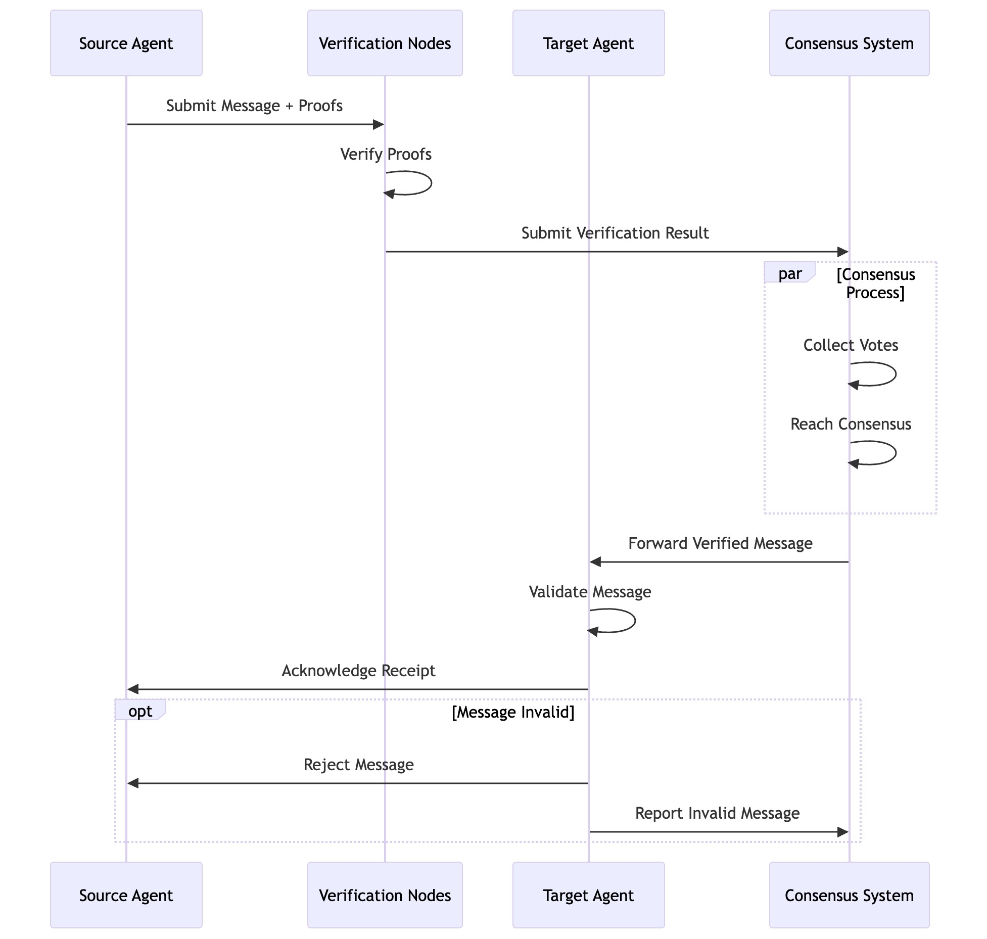
Operational Workflow
The ATTPs protocol implements a comprehensive workflow designed to ensure secure and verifiable data transmission between agents. The process begins when a Source Agent submits a message along with corresponding proofs to the verification nodes. These proofs are carefully structured to demonstrate the authenticity and integrity of the transmitted data, utilizing advanced cryptographic techniques to prevent tampering.

Upon receiving the submission, verification nodes conduct thorough proof validation, examining multiple aspects of the data to ensure compliance with protocol requirements. This verification process includes checking cryptographic signatures, validating data formats, and verifying temporal consistency. The results of these verifications are then submitted to the consensus system.
The consensus phase represents a critical component of the protocol's security architecture. During this phase, the system collects votes from participating nodes and implements sophisticated consensus mechanisms to reach agreement on the validity of the transmitted data. This distributed verification approach ensures that no single point of failure can compromise the system's security.
Once consensus is achieved, the verified message is forwarded to the target agent through secure channels. The target agent performs additional validation checks as an extra security measure, creating multiple layers of verification to ensure message integrity. This multi-layered approach significantly reduces the risk of accepting compromised or manipulated data.
For messages that fail verification at any stage, the protocol implements comprehensive error handling procedures. Verification nodes send rejection messages to the source agent, while target agents report invalid messages to the consensus system. This dual reporting ensures that all participants are aware of security incidents and can take appropriate protective measures.
Applications and Use Cases
The ATTPs protocol has been designed to support a wide range of applications across the digital ecosystem, with particular emphasis on financial services, social media integration, decentralized governance, and gaming environments. In the financial sector, ATTPs enables secure automated trading through AI wallets, providing a robust framework for executing complex DeFi operations. The protocol's verification mechanisms ensure that trading decisions are based on authenticated data, significantly reducing the risk of manipulation or false signals that could lead to financial losses.
In the realm of social media and content creation, ATTPs has demonstrated particular utility in the automated issuance of meme tokens. The protocol's ability to verify social sentiment data and market trends enables AI agents to make informed decisions about token creation and distribution. This application is particularly relevant in today's market, where rapid response to social trends can significantly impact token success. The protocol's verification mechanisms ensure that decisions are based on genuine social signals rather than manipulated or artificial engagement metrics.
Decentralized governance represents another crucial application area where ATTPs provides essential security guarantees. The protocol enables DAOs to execute voting procedures and governance decisions with high confidence in the authenticity of participating agents and the validity of their actions. This capability is particularly important in complex governance scenarios where multiple agents must coordinate decisions across different chains or platforms.
Technical Advantages and Innovation
The ATTPs protocol introduces several significant technological innovations that set it apart from existing solutions in the field. The protocol's multi-layered verification architecture provides comprehensive security without sacrificing performance, achieving this through sophisticated optimization of verification procedures and efficient consensus mechanisms. This balance of security and performance is particularly crucial in high-frequency trading environments where milliseconds can make significant differences in outcomes.
The protocol's cross-chain compatibility represents another major technical achievement. By implementing verification contracts that can operate across different blockchain networks, ATTPs enables secure agent communication regardless of the underlying blockchain infrastructure. This flexibility is crucial for the growing multi-chain ecosystem, where agents must often interact across different networks and protocol boundaries.
The implementation of provable security measures throughout the protocol stack ensures that security guarantees can be mathematically verified rather than merely assumed. This approach includes formal verification of critical protocol components and systematic security proofs for key operations. These measures provide strong assurances about the protocol's security properties, making it suitable for deployment in high-stakes environments where security breaches could have severe consequences.
Future Development Roadmap
The future development of ATTPs is focused on several key areas that will enhance its capabilities and expand its applicability. One major development direction involves the integration of advanced cryptographic techniques, including zero-knowledge proofs and homomorphic encryption, to enable more sophisticated verification mechanisms while maintaining data privacy. These enhancements will allow agents to verify the validity of operations without exposing sensitive information.
Another significant area of development involves improving the protocol's scalability through innovative consensus mechanisms and optimization of verification procedures. This includes research into new approaches to distributed consensus that can maintain security guarantees while significantly increasing transaction throughput.
The protocol's governance mechanism is also slated for enhancement, with plans to implement more sophisticated voting mechanisms and automated proposal execution systems. These improvements will enable more complex governance scenarios while maintaining security and verifiability throughout the process. The development team is particularly focused on creating mechanisms that can adapt to changing security requirements while maintaining backward compatibility with existing implementations.
Conclusion and Future Vision
ATTPs represents a significant advancement in secure agent communication, providing a foundation for the next generation of AI-driven applications. As the protocol continues to evolve, its role in enabling secure, verifiable agent interactions will become increasingly critical to the development of autonomous systems. The protocol's combination of robust security mechanisms, efficient operation, and extensible architecture positions it as a key infrastructure component for the future of AI agent communication.
Through ongoing development and community engagement, ATTPs aims to establish itself as the standard protocol for secure agent communication, supporting the growth of increasingly sophisticated AI applications while maintaining the highest standards of security and verifiability. This vision encompasses not only technical excellence but also a commitment to fostering a vibrant ecosystem of developers, users, and applications built on the protocol's foundations.
Last updated